保溫裝飾一體板是一種有著嚴格國家規范的外墻裝飾,猶如他名,它不僅可以保溫,還可裝飾,對,它還是個板子。保溫裝飾一體板的保溫系統主要來自于板子中間的保溫層,材料采用是巖棉。而裝飾主要取決于一體板外部面板,可以涂刷真石漆、仿石漆類的涂層。它的內部板子是石墨聚苯板,外部裸露為無機面板,一方面可以更好的導熱,一方面可以抗凍。

如此工序復雜的外墻工程,保溫裝飾一體板肩負的使命必然艱巨,因此國家也發行了政策規范保溫裝飾一體板的材料應用技術標準,讓建筑外墻工程質量又上升了一個高度!對人民的安全也是負責任的表現。
下面我們就看看保溫裝飾一體板國家規范標準有哪些?
通合實業集團結合企業保溫裝飾一體板案例,就國家標準規范,整理出一套飾面一體化外墻保溫系統技術標準,主要國家依據標準為:
1、JG/T 287-2013 【保溫裝飾板外墻外保溫系統材料】
JGJ/T 350-2015 【保溫防火復合板應用技術規程】
GB/T 14683 【硅酮建筑密封膠】
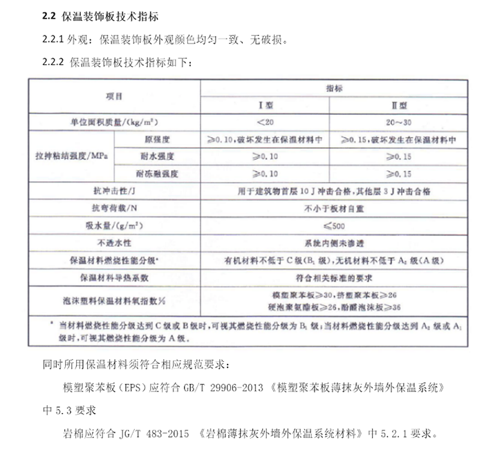
GB/T 29906-2013 【模塑聚苯板薄抹灰外墻外保溫系統材料】
JG/T 483-2015 【巖棉薄抹灰外墻外保溫系統材料】
JG/T 366-2012 【外墻保溫用錨栓】
JC/T 564.1-2008 【纖維增強硅酸鈣板 第1部分:無石棉硅酸鈣板】
JC/T 412.1-2006 【無石棉纖維水泥板 第1部分:無石棉纖維水泥板】







大家可以從七個方面來考量保溫裝飾一體板的質量標準:
1、衛生、健康與環境
2、機械阻力與穩定性
3、能源經濟與熱量保持
4、著火時的安全
5、噪聲防護
6、使用安全
7、耐久性和可用性
以上就是有關保溫裝飾一體板國家規范標準了,如果您對保溫裝飾一體板規范標準還有什么不清楚的地方,可以咨詢我們客服獲得答案。